


Most SaaS companies start the same way: sign up for HubSpot, create a few properties, build a pipeline, maybe connect Google Ads, and call it “set up.”
But fast-forward 6–12 months, and things start to break:
SDRs create deals too early, clogging the pipeline.
Marketing hands off leads that don’t map to sales workflows.
CS has no visibility into renewals or expansions.
Leadership doesn’t trust reports because nothing aligns.
The result? HubSpot becomes a messy to-do list instead of a growth operating system.
After working with dozens of SaaS startups and scale-ups, we’ve built a repeatable blueprint that turns HubSpot into a clean, scalable, investor-ready OS.
We call it the SaaS HubSpot Operating System.

The biggest mistake SaaS companies make is building for today, not for scale.
You patch in whatever seems urgent: a property here, a workflow there, a quick attribution hack. It works for the month, but over time you end up with:
Messy pipelines with too many deal stages.
Overlapping lifecycle rules that confuse sales and marketing.
Manual updates reps won’t maintain.
Data nobody trusts, which kills reporting and investor conversations.
The fix isn’t adding complexity. It’s building a simple, layered system designed for scale — something we detail in our SaaS Growth Framework using HubSpot Lifecycle Stages.
Think of HubSpot as four connected layers:
Product (PLG) → Feed usage signals into HubSpot for PQLs.
Marketing → Capture demand, qualify leads, hand off cleanly.
Sales → Work leads, create deals, progress pipeline.
Service (CS/AM) → Track renewals, expansions, churn.
RevOps (Foundation) → The underlying operating system: clean data, automation, and reporting that leadership trusts.
Each layer needs clarity on:
Who owns what
When handoffs happen
What counts as progress
How data flows across layers
When aligned, they create a SaaS flywheel: Product → Marketing → Sales → Service, all stitched together by RevOps.
You can explore how handoffs fit into this flow in our BDR to AE Handoff Guide.

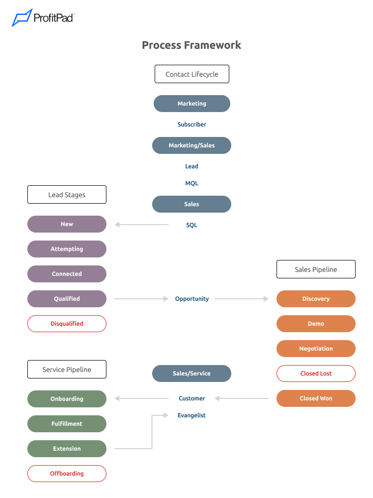
Lifecycle is the north star property. It shows who owns the contact and where they are in the journey.
Our framework:
Subscriber – Signed up for content, not yet ICP.
Lead – Added manually or meets basic ICP criteria.
MQL – Marketing-qualified, nurtured until sales-worthy.
SQL – Handed to sales, actively being worked.
Opportunity – A deal is created.
Customer – Closed won.
Evangelist – Advocates, refers others.
Other – Doesn’t fit.
Principles we follow:
Skipping stages is fine (e.g., sales-sourced → SQL).
Lifecycle is always automated — no manual updates.
Lifecycle never goes backwards. If an SQL isn’t ready, keep it SQL and adjust your MQL rules.
Contact lifecycle ≠ company lifecycle.

This is where most SaaS HubSpot setups fall apart. The fix is clear rules:
Leads → Created at SQL, once assigned to sales
Deals → Only with real buying intent. Never for cold outreach
BDR → Owns SQL, books meeting → creates deal at Opportunity
AE → Owns Opportunity, progresses pipeline, closes Won/Lost
Why this matters: Reporting. When BDRs create the deal at Opportunity, you get airtight conversion metrics (SQL → Opportunity → Close).
Keep deal stages simple, reflecting your actual sales motion. Six stages done well beat twelve that reps ignore.
CS is where SaaS revenue lives or dies. HubSpot must track it cleanly:
Renewals → New deal, Deal Type = Renewal
Simple seat increases → Keep in same deal (update Revenue History)
Tier upgrades / new product lines → New deal, Deal Type = Expansion (makes ARR growth visible)
Churn → Closed Lost with standardized reason = Churned
Health Scoring → Automate signals from NPS, usage, support tickets
Automation = Renewal reminders, expansion triggers, and AM digest emails for accounts at risk.
For deeper tracking techniques, check out our Renewals and Expansions Framework in HubSpot.
If you’re PLG, product data must connect to HubSpot.
PQL (Product Qualified Lead) → Defined by usage milestones (e.g., invite teammates, hit usage limit).
This way, lifecycle stays clean, and PQL still drives action.
Add a PQL property (Yes/No) or score (0–100) to capture product signals like usage, logins, team invites.
At the contact level, this shows you who’s engaging with the product.
At the company level, roll up PQL contacts to flag a PQA (Product Qualified Account). Example: if 5 users at Acme sign up and 3 activate, flag Acme for sales outreach.
This way, lifecycle stays clean, and PQL still drives action.
An OS needs governance. That’s the RevOps layer:
Owns the blueprint and prevents “random acts of HubSpot.”
Runs quarterly audits.
Aligns marketing, sales, service, and product.
Ensures reporting stays board-ready.
This is where most SaaS teams fail — not setup, but maintenance.
Your OS is only as strong as its data.
Dropdowns > Free Text to prevent messy inputs.
Conditional Properties (e.g., Source = Referral → Require Referral Source).
Deduplication rules baked in from the start.
Attribution discipline with clean UTM usage, no “Other” buckets.
Without hygiene, reporting breaks. Without attribution, board decks fall apart.
For best practices, see our HubSpot Lead Source Attribution Setup Guide.

Recurring revenue is the heartbeat of SaaS, but HubSpot doesn’t make it easy.
Two main models:
HubSpot Native (Enterprise Only)
Uses recurring revenue fields
Works for basics, but messy with discounts or complex terms
Our Pro-Level Blueprint (No Enterprise Needed)
One deal per customer, small changes logged in Revenue History
New deals only for ownership changes, tier upgrades, or major expansions
Daily sync into Google Sheets for advanced reporting
Tracks Net New MRR, Expansion, Contraction, Churn, ARR — all investor-ready
Mixing lifecycle with lead status.
Creating deals for cold leads.
Manual stage updates.
No rules for renewals/expansions.

A clean flow looks like this:
Subscriber → Lead → PQL/MQL → SQL → Opportunity → Customer → Evangelist.
BDR owns SQL, AE owns Opportunity, CSM owns Renewal.
Product usage feeds PQL triggers into HubSpot.
Renewals and expansions tracked cleanly with ARR reporting.
The outcome?
✅ Trustworthy CRM
✅ Clean handoffs
✅ Investor-ready reporting
✅ A system that scales
HubSpot can either be your growth operating system or a glorified Rolodex.
The difference is structure.
By aligning lifecycle, leads, deals, and revenue tracking across marketing, sales, service, and product, you give your SaaS company the foundation to scale cleanly — without chaos, without Enterprise pricing, and without endless admin work.
👉 Want to see how this blueprint would look in your business?