

If your reps are “working leads” but you can’t tell who followed up, how many times, or what turned into pipeline, it’s time to replace Lead Status with the Lead Object in HubSpot.
This guide shows what the Lead Object is, why it beats Lead Status, and how it helps SaaS teams track pre-pipeline sales work with clarity.
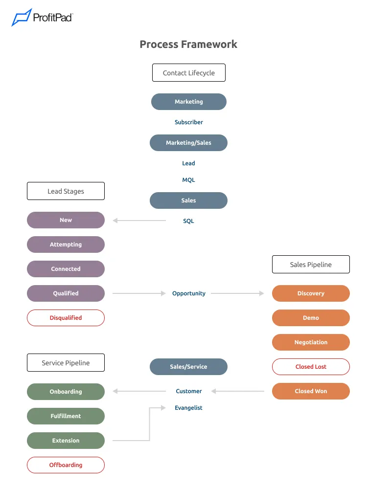
Learn how it connects to lifecycle alignment!

Most SaaS CRMs break before the deal stage:
HubSpot helps fix this by introducing the Lead Object — tracking every outreach attempt before a deal exists, showing which SQLs are actually being worked, and giving clean conversion reporting from outreach → meeting → deal.
If you want accurate pipeline and forecasts you can trust, this is the tool.
📌 Bottom line: Stick with Lead Status if all you do is inbound. Use the Lead Object if you care about SDR accountability, pipeline accuracy, and forecasting.
Here’s the flow we recommend for SaaS teams:
👉 This keeps your pipeline clean. Only real opportunities become deals, while SDR activity stays visible for reporting.

This balance keeps reporting accurate and removes guesswork, without adding admin work for reps.
Here’s how SaaS teams should use it:
This structure gives you:
You can now see metrics that matter:
This is the data your RevOps team and leadership need to scale.
For product-led growth teams, the Lead Object is perfect for PQLs:
Now, product-driven SQLs are tracked the same way as outbound or inbound ones.

The Lead Object gives SaaS teams a clean pre-pipeline engine. It:
If you want HubSpot to scale with your sales motion — not break under it — the Lead Object is the upgrade you need.
👉 Want help rolling it out?